Instance Verification Kit (IVK)
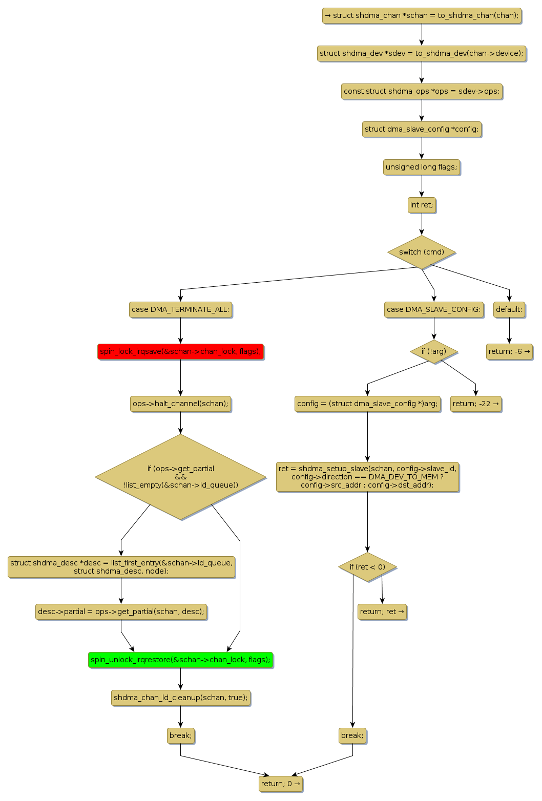
spin lock @ [20781+44+/linux-3.19-rc1/drivers/dma/sh/shdma-base.c]
Instance Signature: chan_lock
|
The Matching Pair Graph:
|
|
Function Name
|
Control Flow Graph (CFG)
|
Events Flow Graph (EFG)
|
Source Correspondence
|
|
shdma_control
|
|
|
[20440+13+/linux-3.19-rc1/drivers/dma/sh/shdma-base.c]
|